​杜钢建的人权胜利
中华名人在线 2023-04-16 07:08:47 作者:zhhmrzx 来源:

杜钢建的人权胜利

编者按:在学术界,杜钢建教授最早以“大胆论人权”著称。并提出了“首要人权与yanlunziyou”的问题。没有yanlunziyou就没有学术自由。可以说,杜教授为中国的自由之路作出了积极贡献。而在他年过60之后,却因为提出“大湘西起源说”陷入了舆论争议的漩涡。争议之最大者,莫过于“英人英语源于大湘西”,具体而言,就是湖北英山是英国人的发源地,古英国人逐步西迁,在途中不断融合不同族群建立了不同的英国,最终在大不列颠岛建立了大英帝国。争议的焦点是,中国古英国和西方英国到底是否有关联性?语音的相似能否作为考证的证据之一?退一步讲,即使杜教授此说不成立,是否可被安如山批为“反科学、反文化、反人民、反社会”?其人格是否可被侮辱?网民是否可编造“丹麦是丹东人想念麦子”之类的谣言羞辱杜教授?学者的yanlunziyou和学术自由如何得到保护?


在杜教授的新仁学四大人权主义理论中,他还提出了抵抗主义人权。在他受到众多宵小侮辱诽谤之际,他毅然拿出法律的武器,为自己weiquan,并且得到法院的公正裁判获得胜利。从最早“大胆论人权”,到首倡大陆新儒家与儒家宪政,再到建构自己的新文明史观即大湘西起源说,杜教授为自己的学术理想战斗了一生,即使在受到小人weigong时毅然拿出法律武器weiquan,真不愧“战狼”称号。杜教授即将迈入古稀之年,让我们向这位可爱而勇毅的老者致敬!现转发两篇文章以飨读者,让我们为“杜钢建的人权胜利”而赞叹!


首要人权与yanlunziyou

杜钢建

《法学》1993年第1期

在当前人权理论研究中,首要人权的研究应该引起充分重视,首要人权概念的出现使人权范畴的分类进一步深化。在基本人权中进一步划出首要人权,有助于深入揭示人权范畴的层次性、关联性和互动性。
在过去半个多世纪中,国内外条件决定我国人民所要争取的首要人权是生存权。生存权所要解决的主要问题是人民的衣食温饱问题。如何摆脱帝国主义和殖民主义统治,争取国家和民族的独立解放,解决人民的温饱问题,这的确是过去我国在人权方面所面临的首要任务。几十年来,经过人民的艰苦努力,我国在生存权方面取得了举世瞩目的成就。正如政府的人权白皮书所宣布,我国人民的温饱问题已经基本解决。温饱问题基本解决了,生存权问题也就基本解决了。两个基本解决是我国人民取得的历史性成就。
随着生存权问题的基本解决,我国现实的首要人权便发生变化。今后几十年我国人民的首要人权不再是生存权。自由权特别是yanlunziyou权将成为我国人民的首要人权。
yanlunziyou权之所以应该成为今后几十年我国人民的首要人权,这是由改革开放条件下的新时期的历史任务所决定的。
首先,yanlunziyou是进一步解放思想推进社会主义事业发展的前提。没有yanlunziyou,就不可能实现思想的解放。解放思想必须通过一定的言论表现出来。解放思想要求人们按照我国宪法规定的范围充分表达自己的立场、观点、意见和态度。没有yanlunziyou,不允许不同声音出现,就不可能打破思想僵化。不打破思想僵化,四个现代化就没有希望。对待思想言论问题,必须实行dengxiaoping同志提倡的“三不主义”。过去那种对群众的议论特别是不同观点或尖锐一点的议论动辄进行打击压制的恶劣作风必须坚决制止。公民议论什么、发表什么意见以及用什么观点撰写什么著作,这些都是我国宪法保障的公民个人的自由。只有将yanlunziyou当作首要人权认真加以保障,才有可能真正实现解放思想。
其次,yanlunziyou对于解放生产力具有特殊重要的意义。人是生产力的第一要素。解放生产力首先需要使人获得解放。无论在经济生活中,还是在社会政治生活中,人们都需要畅通无阻、毫无顾忌地充分表达自己对问题的观点和看法,提出自己的意见和建议。只有这样,人民群众才能感觉到自己的主人翁地位,从而发挥发展生产和建设社会主义事业的主人翁精神。如果连yanlunziyou都得不到保障,甚至动辄以言治罪,弄得人人缄口无言,诚惶诚恐,社会一片死气沉沉,恐怕不仅影响生产和社会发展,而且会影响社会安定。缺乏yanlunziyou的沉默从来都潜伏着川口溃决的危险。
再次,yanlunziyou对于进一步改革开放具有决定性的意义。进一步改革开放需要广开思路,广开言路。经济体制改革和政治体制改革都要求广泛听取各方面的意见和呼声,在集思广益的基础上确定改革方案,制定科学决策。不解放思想,不解放言论,改革开放将寸步难行。改革开放需要yanlunziyou开道,也需要yanlunziyou护航。没有充分的yanlunziyou,改革开放会因极左思想的干扰和阻碍而停滞不前甚至倒退。因为人民群众虽然衷心拥护改革开放,但如果言论不自由,人民群众的意见和呼声就得不到正确反映,舆论就会被反对改革开放的极左声音所左右。是否将yanlunziyou当作首要人权,这也是衡量是否真正坚持改革开放的根本标志。(作者:中国人民大学法律系)


儒者杜钢建的人权思想历程


黎尔平


《太平洋学报》2008年第5期


[摘要]10余年前,学者杜钢建创建了人权主义、宽容主义、抵抗主义和新宪政主义的新仁学四大人权主义理论。四大主义以中国儒家的仁道、恕道、义道、政道为基础,在体现普适人权价值观的同时,具有强烈的中国宪政民主特色。人权四大主义是百年来zhongguorenquan思想的延伸,是当代新儒学的一个组成部分,它对当代zhongguorenquan理论的发展和实践具有启示作用,同时也丰富了主流人权思想理论。


[关键词] 四大人权主义 杜钢建 仁学 《论语》


在当代中国社会科学界,一个学者若要创建一种思想体系,他需要的不仅是深厚的理论功底、广博的知识和特别的洞察力,更需要的是胆识、气魄和责任。10余年前学者杜钢建老师在人权领域做了这样的尝试。时间渐去,许多事情已经看得比较清楚了,回看杜老师构建的新仁学人权思想体系,它可以在当代zhongguorenquan思想中占有一席之地。

  

一、杜钢建老师的学术历程

  

在社会科学领域,志向是取得学术成就的重要条件。1979年,杜钢建老师以优异的成绩考入中国最好的法学系——现在的中国人民大学法学院——攻读硕士学位。兴趣把他带入法理学领域,而上世纪80年代以来zhongguorenquan的纷争触发了这位年青学子专注于人权理论的研究。当时的zhongguorenquan理论界处在一种极其被动地应付状态,本应为人民服务的人权却变成了斗争、说教和批判。本土人权理论的构建不知从哪里来,站在什么地方,要到何处。在这种背景下杜老师开始了他的人权思想探索。

  

杜老师属于那种著述多且思想深刻的学者,并且,他的思想观念总是走在时代的前面。1983年在《学习与探索》上发表第一篇学术文章后便一发不可收拾,迄今为止,他被中国学术期刊网收录的文章有207篇之多。以下列举他在1992—1997年发表的有关人权研究的学术文章,概略地勾画他的人权学术历程。

  

1992年发表的《要辩证地理解人权的含义和属性》[1]和《关于人权的若干理论问题》两篇文章不仅显示了作者相当深厚的西学功底,同时作者还指出“人权理论不是产生于欧洲文艺复兴时期资产阶级的反封建斗争,不是资产阶级的专利,”[2]此为其后的人权思想体系回溯到中国两千多年前的儒家学说埋下了伏笔。他在1992年便指出“宪法要保护全体中国人民的人权”。[3]把renquanbaohu当作宪政法治的目的,这样的观点在国内学术界得到普遍的共识是在10年之后。 在《法哲学与人权法》一文中,他揭示了人权在法律中的地位:“实定法在总体上是否合法,关键要看它是否合乎人权的要求和规定,凡合乎人权的,便是合法的,违反人权的,便是违法的。”


在人权与政府的关系上,“人权从一开始就是同公共权利相对应的,无论就国内发领域看,还是从国际法领域看,都是如此。”[4]直至今天,许多人都不认为对消极人权的侵犯主要来自政府。在《双向法治秩序与基本权利体系──儒家秩序观的新仁学思考》一文中他认为,要“在个人与国家的关系上坚持仁政原则,实际上是坚持人权为本,国权为末。”[5]作者从国家的本意和宪法的目的推导出人权在先,主权在后的结论,这是国内最早公开发表人权与国家主权先后秩序关系的文章之一。[6]1997年发表的《无罪推定与罪行法定——中国古代人身权利保障原则的新仁学思考》一文表明作者的“儒家新仁学人权宪政”思想体系的正式建立。[7]

  

二、回眸百年zhongguorenquan史

  

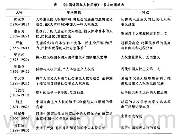
在建构自己的人权思想体系过程中,杜老师所做的另一工作是回眸百年zhongguorenquan发展历程,这一回溯过程深刻地影响到他的人生和人权思想价值观。以人物为主线,1991年他开始了中国近百年人权思想的探索。[8]之后,他将这些研究整理成册,于2004年正式出版了《中国近百年人权思想》一书。[9]这是第一部论述“人权”进入中国后的学术专著。诚然,作者非学史学出身,因此,在行文上没有史学著作那种细致文本的考据,但在人物的选取和其基本观点的阐述上清晰地勾画出从晚清到反“右”前人权思想观念在中国的发展历程,书中人物的生平几乎就是过去的一百多年人权在中国的命运。

  

该书所研究的10位先辈大都曾留学欧美或前往欧美考察,是西学引发了他们对人权问题的思考和追求。西方人权观念和思想是审视zhongguorenquan的标准,中国传统文化中人权观念不仅销声匿迹,还在“打倒孔家店”和胡适的“全盘西化”中被痛斥与嘲弄,踩在脚下。之后,随着钱端升和马哲民等人消失在历史视野中,在此后长大的年轻人几乎不知道有“人权”二字的存在。改革开放的1978年之前,人权思想观念在中国的传播是完全失败的。

  

在年轻的杜老师进入大学时的上世纪80年代,人权研究是禁区,是被批判的对象。对过去的研究不仅是在找回这段历史,更重要是看清现在和未来。前人的经历与其说是教训,毋宁说刚刚开始:“胡适个人是失败了,胡适所代表的自由主义人权思潮也未成功。但这一切都只是开始,不过是中国走向现代化过程中悲壮的一幕。”[10]


图片

   

三、人权四大主义——杜老师的人权思想核心

  

在掌握了西方人权的基本概念和思想,并探索了中国近百年人权发展历程以及经历着80年代后期发生在自己身边的人权事件后,1993年,杜老师选择了儒家学说作为自己的人权思想理论来源,开始了新仁学四大主义人权思想的建构:人权主义、宽容主义、抵抗主义和新宪政主义。

  

创建人权四大主义的前提是弘扬儒学中与西学人权思想相似的内涵与成分。从人权发展史看,虽然人权作为一种思想观念兴起于14世纪的欧洲,但在世界许多民族的历史文化传统中都包含有一定的人权观念或思想萌芽,中国传统儒家文化中的仁学思想亦如此。杜老师认为,儒学以人道为天道的内核,将人道作为终极关怀对象,因而产生了仁爱平等、良心自由、安身立命、参与治平、和平抵抗等人权宪政主张。“‘仁学’思想是《论语》及其引发的中国传统文化中最为值得重视和珍视的具有永恒和普遍意义的内容”,“四大主义源于传统仁学,又不囿于传统仁学”,“四大主义既内在于仁学之中,又兼容外来文化的合理成分。”[11]   

  

图片

上述四种主义的关系是:人权主义为根本,其他三种主义均源于人权主义;新宪政主义最具有制度性和综合性,它将两三个主义结合起来,铸成一体。在四道中,仁道为根本,其他三道源于仁道,仁道、恕道、义道和政道又分别是四个主义的前提。

  

(一)、人权主义

  

所谓人权主义是杜老师“用来说明那种主张系统全面和彻底实现人权的理论思潮。……人权主义的重要特征之一是将维护人的人格尊严作为人类社会政府法律共同制度建设的基本宗旨。人格、尊严、人性、人道、理性、良心、仁爱等一系列概念和范畴构chengren权主义理论的重要基石。”[12]在杜老师看来,中国传统儒家思想文化中包含着现代人权思想观念,《论语》中的仁爱思想是人权主义的理论基础,仁道就是一种普适的人权价值观,它主要表现在四个方面:首先,儒家思想强调仁必博爱,仁者爱人,仁的本意在于“爱人”,仁爱要广及人类;其次,仁为体礼为用,仁作为万德之源需要在礼的关系中体现出来;第三,求仁好仁欲仁知仁,每个人都应当追求仁,以仁为己任;最后是为仁由己,学以chengren。人权主义强调对人格尊严的尊重,强调人的主体性、能动性、自主性和自由性的人权精神,有利于克服人权虚无主义。

  

建立在仁学基础上的人权主义清晰地阐述了这种普适的人权观。根据仁学原理,只要是人就应当享有人与人之间的平等权利。如樊迟问仁,子曰:“爱人”(颜渊篇第十二);“泛爱众,而亲仁”(学而篇第一);“四海之内,皆兄弟也”(颜渊篇第十二)。1948年联合国的《世界人权宣言》第一、二条写到:“人人生而自由,在尊严和权利上一律平等。他们赋有理性和良心,并应以兄弟关系的精神相对待。人人有资格享有本宣言所载的一切权利和自由,不分种族、肤色、性别、语言、宗教、政治或其他见解、国籍或社会出身、财产、出生或其他身分等任何区别。”显然,仁学中的“爱人”思想与《世界人权宣言》是一致的。

  

(二)、宽容主义

  

宽容主义是杜老师从本世纪以德国法学家拉德勃鲁赫为代表的相对主义法哲学理论中概括出来的人权理论。在杜老师看来,《论语》中包涵着中国古典式的宽容主义,《论语》仁学中的恕道便是一种宽容思想。恕道要求不强迫他人做于人不利的事情,同时还强调统治者不得强迫他人为不利之事,即“宽”、“容”、“忠”、“忍”。如子贡问孔子:“有一言而可以终身行之乎?”孔子答曰:“其恕乎!己所不欲,勿施于人。”(卫灵公篇第十五)。在勿施恶于人——阻恶的同时,还需要统治者宽和容众。宽容思想须以忠”、“诚”观念为基础,尽诚于人、忠诚于良心曰忠,忠之可贵在于诚,而宽容则立人达人。对统治者而言,仁政宽容亦为无为而治,无为之治可成为仁政。

  

宽容主义还要讲求“和”“言”“学”。“和”是指“和而不流,和而不同”,强调思想的多样性,社会秩序的稳定不能依靠强求同一,只能依靠和而不同。《论语》中的“言”可以理解为“放言”——yanlunziyou、“慎言”——统治者不要乱施号令、“无言”——保持沉默的自由三个方面,同时还包含有批评政府和持有不同政见的自由;“学”指讲学或学问自由,包括议论执政和抨击居上不宽为政无仁的专制。杜老师认为,宽容主义所倡议的“放言”——yanlunziyou应该上升到首要人权的高度,“因为思想解放的时代必然要求开放言论,言论不自由,思想终不能得到解放。”[13]如果不能宽容不同政见的存在,则根本无恕道可言。

  

宽容主义与集权主义相对立。对宽容主义的呼吁常常发生在集权主义统治的环境下,是刺耳的呐喊。拉德勃鲁赫在目睹了德国纳粹政府的独裁zhuanzheng后提出了价值相对主义,专制独裁也曾在日本广为盛行。20世纪早期的日本开始传播德国法文化中的价值相对主义,在当代日本学者中,铃木敬夫教授在传播与弘扬相对主义法学理论而闻名于东亚法学界。受铃木敬夫的影响,杜老师致力于价值相对主义在中国的传播。如果说铃木敬夫架起了东亚法文化的桥梁,杜老师则是中方第一根坚实的桥墩,同时也将中国的法文化研究与日韩两国联系在一起。

  

(三)、抵抗主义

  

把抵抗主义作为人权思想的四大主义之一是作者对恶法亦法的思考和批判,它是杜老师“用以描述当代致力于提倡和论证抵抗权的理论思潮。”[14]亚洲抵抗主义思想源于先秦儒家思想,《论语》从义道出发,提出了商义尚勇的标准,强调要见义勇为,不仕无义,远离暴君,违抗君令,抵制不义。

  

抵抗主义与社会契约论相连。“儒家的社会契约观表现为民权论、民意论和民本论,……儒家的抵抗权主张包括拒绝为暴政暴君服务、自由出国远离暴君、异位和放伐暴君、诛暴君诛独夫等等。”[15]此外,抵抗主义还与法哲学上的方法二元论和价值相对主义理论有关,两位德国法学家施塔姆勒和拉德勃鲁赫在法哲学上的二元论思想,以及日本法学家天野和夫、铃木敬夫二人对抵抗权的阐述也深深地影响到杜老师的抵抗主义思想观念的形成,特别是铃木敬夫教授反对实证主义法学方法论,倡导相对主义的人权法观念,杜老师极为推崇。[16]

  

在当代社会,抵抗主义主要表现在非暴力反抗和良心拒绝上。在杜老师看来,中国人在千百年暴力主义思想的支配下已经习惯于以暴力方式解决社会问题,维护统治和变革政治依靠的都是暴力,结果是以暴易暴,往复不断。二战之后,许多国家鼓励和保护民众的非暴力反抗行为,疏通民怨,缓和矛盾,因而,倡议非暴力抵抗有利于避免社会对立的尖锐化。倡议《论语》义道的非暴力反抗,其目的就是要克服暴力倾向,增强非暴力反抗和良心拒绝意识。[17]

  

(四)、新宪政主义

  

新宪政主义是杜老师根据儒家政道思想提出的一种宪政理论,他希望“将儒家的政道学说同近代宪政学说相结合,有可能找出一条适合中国国情的现代化政治建设的道路。[18]在杜老师看来,新宪政主义不同中国近代以来的宪政民主,后者急于追求民主而忽视了人权保障。而新宪政主义主张仁政,以人权为主导,将民主当作人类遥远的理想,将争取人权实现仁政当作现实的奋斗目标。换言之,以往的宪政是为了实现民主,民主是为了强国或统治,人权不在其中,新宪政主义是不残害自由人权的仁政—宪政,是以保障和实现人权作为直接目标。

  

新宪政主义从儒家的政道思想中找到源泉。“为政以德”(为政篇第二),“正者,正也,子帅以正,孰敢不正?”(颜渊篇第二),即政道的含义是正己,一方面要限制统治者的权利,另一方面要保障被统治者的权利。杜老师还挖掘了《论语》中有关政党的论述,虽然当时的党派不同于现在的政党,但如“人之过也,各于其党”,党而不仁,仁而不党,“君子矜而不争,群而不党”(显仁篇第四)的论述对今天有很大的启迪作用。在选举制度方面,《论语》关于“举贤才”和“举尔所知”的主张经过改造和更新可以作为中国今后宪政建设的理论依据。

  

新宪政主义将儒家的政道学说同近代宪政学说相结合,将儒家的义务本位的权利义务观改造chengren权本位的权利义务观。在杜老师看来,由于传统文化过于注重义务而忽视了权利,在法治秩序上“主要是下服从上、民服从官的义务为重的单向秩序。”[19]这种重义务轻权利的观念是忽视了传统文化中“分”的思想。于是,对权利和义务的范围确定需要对重新确定名分。定分的前提是正名,正所谓的“名不正,则言不顺;言不顺,则事不成;事不成,则历乐不兴;礼乐不兴,则刑罚不中,刑罚不中,则民无所措手足。”(《管子·子路篇》)。否则,若分未定,权未修,宪法正义便无从确立。正名之后定分,分有权利之分和义务之分,定分要权利义务并重。

  

杜老师认为,从定分到修权是传统文化在立政布宪和法制建设方面的基本思路,正名定分体现在宪法上是一种明确权利和义务的修权关系。而立政制宪需要制名,定名必须指实,即确立法律的基本概念和范畴,任何一个法律概念都应当有其特定的指意。在宪法学上制名制分是确立人与国、民与官的宪法关系。

  

定分修权应当建立在仁义礼智信基础上,通过“五本”表现出来。杜老师对传统社会的仁义礼智信做了新的解释,认为它们是人类社会的基本价值观念,是中国传统法文化立国布宪的理论出发点,同时也可以成为构建当代社会基本结构和宪法的原则。“五本”内容和目的如下表所示:

  

图片


可以将人权分为消极人权和积极人权两类,前者为公民权利和政治权利,政府不得加以侵犯;后者为经济社会和文化权利,政府有满足和发展这些权利的责任。在杜老师看来,中国古代用“权”来统称“权利”和“权力”,人权作为一种“权”,既包括权利,同时还有权力的含义,即“人权本身就是一种强力,具有强制国家和政府仁民爱物的正义力量,”[20]因此,定分修权要权利和权力并重,在国权、政府和官权与人权的关系上,后者为首,国权为人权服务,这是治国立宪的不易之理。杜老师反复强调“权”字在中国的含义及其与国权的关系显然更适合中国的国情,因为两类权利在古今中国都没有明确它们的主客体关系,因此,无论是公民的生活保障权或公民政治权利,都需要政府的积极作为。

  

在制宪定分之前,杜老师创造了称为“元状元约”的两个概念。所谓元状是一种理论上的设定,是人们进入法律共同体之前所处的五个状态:一,良心约束力不足,只有孟子讲的仁端;二,自由平等权,每个人都要求公平公正,反对将自己的利益作为实现他人利益和共同体的牺牲品;第三,希望互惠合作,礼尚往来,相互交利;第四,理性贯穿始终,每个人都不会容忍对自己权利的侵害,对他人利益持相对冷淡的态度;第五,同意诚信守诺,在共同同意的正义原则确立后,每个人都应当信守达成的契约。在人们承认了原初状态的五大元状之后,人们便达成了契约——元约。这便是自然法中的契约论思想,之前有卢梭等人,现有罗尔斯,他们都契约论思想作了深刻的论述,但是,中国的仁义礼智信思想在西域学者中未曾有过系统的讨论,基于仁义礼智信转换而来的“元状元约”设定,不仅丰富了现代契约论思想,并且,适合于深富儒家文化传统的当代中国。

  

(五)、其他人权思想

  

为了改变义务多于权利的思想文化传统,杜老师认为法治是双向的,他提出了一个称之为双向法治的基本人权体系论。这种双向的法治秩序的权利关系如图所示:

图片

    

杜老师是在1994年提出的双向秩序,其中有关人权为主国权为末的关系未太引人注目,1999年,当中国驻前南斯拉夫大使馆遭受美国导弹袭击后,北京的大学生到美国大使馆强烈抗议美国的人权高于国家主权的强权行径,人权高于主权成了西方国家干涉中国内政的借口,有关人权高于主权的讨论在当时噤若寒蝉。事实上,把传统的主权概念应用到当代人权思想体系中,当然是主权高于人权,但若是主权在民的新主权观,国家和宪法的目的在民,此时人权高于主权。至于跨国的人道主义军事干涉中的主权与人权关系问题,存在着一个正义与非正义干涉标准,美国飞机的轰炸中国大使馆当然是无耻的非正义干涉,但无论跨国renquanbaohu的发展如何,它不应该动摇在自己的国家里国内renquanbaohu至上的信念,不应该混淆人权先于主权的秩序。

  

从自然人到仁人是杜老师的另一人权思想。杜老师认为,人的良心确立是从自然人到规制人,再到仁人的过程。这里出现了自然人、规制人和仁人三个概念,三者的含义和关系是:自然人是排除后天环境不利影响所形成因素以外的符合自然本性的人;规制人是人在出生后在法律共同体中法律规制所设定的人;仁人是不断克服后天环境不利影响的过程中逐渐恢复自然本性的人。人的一生是,也应该是克服法律规制人模式对人的不利影响的一个过程,人的一生是一个良心的觉醒和充分发挥的过程。即如下图所示:


图片   

四、四大主义在zhongguorenquan思想上的位置

  

对本土传统文化中的人权思想进行挖掘、整理和重新阐释是植入外来人权思想的一种方式,此时用本土语言阐释出来的人权思想观念不仅将在一定程度上异于外来的人权思想,并且有可能形成一种新的人权思想观念,人权四大主义便如此。因为,阐释什么和不阐释什么是基于阐释者对当下人权需求的准确判断,这是一种思想或主义的生命力所在。以下把人权四大主义放入到zhongguorenquan思想史中考察,分析和总结它在zhongguorenquan思想上的位置。

  

第一,承先启后的四大主义。西方人权思想传入中国肇始于严复等人的介译,之后沈家本等尝试在《大清律例》中加入少量renquanbaohu的条文,但晚清时期的人权志士没有更多的作为便与清政府一同消失了。民国前后一批留日和欧美学者归来,人权思想得到了短暂的但颇为轰轰烈烈的传播与发展,那是一个有胡适大胆直言“全盘西化”的时代,但随着救亡运动和党派之争,中国人对人权的追崇淹没在内忧外患之中。从日本帝国主义的入侵到内战结束,战争期间从理论和实践上更无人权可言。1948年,以《世界人权宣言》为标志的当代人权运动又由于大陆没有在联合国获得席位,更由于冷战两大阵营的对立和“反右”及“wenge”,人权思想的研究、传播与发展在大陆消弭

  

1978年,当国门再次打开,大陆的人权研究是在内外三条线的冲击下进行。其一,从党中央“拨乱反正”到普通百姓反思“wenge”和“反右”运动,整个中华民族的浩劫和千千万万个家庭的悲剧使人们很自然地将国家和个人的遭遇与renquanbaohu联系在一起。这是促动国内人权研究发展的主要且难以遏制的强大动力。其二,来自外面的压力和冲击。由于欧美国家在与中国的外交和经济往来中附带人权条件,特别是一轮又一轮的“最惠国”待遇中的人权附加条件,大陆的人权研究和发展处于一种极为被动的境地,本意上对本国民众权利的保护变成为对西方国家的人权斗争。第三,在一些人看来,人权是资产阶级的专利,中国的人权理论与实践探索被作为资产阶级自由化一概否定。[21]杜老师在这样的背景下创建他的人权四大主义,他在试图拾起上个世纪40年代钱端升等人未竟之业,在具体思想路径上是“接着潭嗣同大讲‘新仁学’也旨在传承儒学思想精华,使之转化为具有中国特色的人权宪政理论。”[22]

  

第二,具有普适性的人权四大主义。承认和尊重人权的普适性是任何一种人权思想的立足点或底线,杜老师的人权四大主义亦如此。因为历史文化和社会制度的差异,人权观念的多样性不足为奇,但有一点是肯定的:没有哪个国家公开反对国际人权公约和《世界人权宣言》。但是,在“人权的普遍性与特殊性”等问题上却有用一种人权标准反对另一种人权标准的做法。如20世纪70年代,前苏联强调《经济、社会和文化国际公约》的重要性,并以此反对《公民权利和政治权利国际公约》,这种强调或偏袒一方的做法在杜老师的四大人权主义中没有出现,他没有把中国传统文化作为抵制国际通行的人权标准,而是从传统儒家文化中寻找二者的结合点,从儒家文化中挖掘具有普适性的人权观念,把“爱人”之“仁”等同于人权的普遍性,并且,认为那种以经济优先发展为借口而轻视精神权利和人格尊严的所谓生存权理论从根本上忽视了各项基本人权之间的关联性和互动性。对于曾被大量强调的“生存权”,他主张以“生活权”的概念代替“生存权”概念,这些或许是四大人权主义的卓见,也是它的生命力所在。

  

若把人权四大主义放入到两大人权国际公约考量,它更类同于《公民权利和政治权利国际公约》,因为无加区别的博爱(人权主义)、对思想和言论的宽容(宽容主义)、非暴力反抗和良心拒绝(抵抗主义)和一部权责分明保护人权的宪法(新宪政主义)不仅与人权的本义相近,[23]同时,中国更需要本来意义上的人权观念。因为,无论是强调经济和社会权利,还是发展权和生存权,人们——特别是弱者——需要的是一个宽松自由的表达环境,需要获得可以分享经济发展成果的权利。

  

第三,人权四大主义用儒家文化的语言表达了普适性的人权观念。从传统儒家文化中挖掘当代人权思想和成分,用新仁学语言表达普适的人权观念,这或许是普及西学人权观念的最佳方式之一,在此过程中也形成了新仁学人权四大主义。不否认胡适的“全盘西化”具有强大的冲击力,但本土儒家文化中也包含着现代人权精神,挖掘、整理、转换和重新诠释儒家思想也同样可以带来令人耳目一新的人权思想观念。当代中国学者已可以阅读到任何西方人权思想理论著述,具有丰富的西学知识的学者已有很多,但同时还具有深厚中华儒家传统文化功底的学者却甚少,杜老师具备了这两方面的知识。

  

日本的经验对人权四大主义的形成产生了一定的影响。杜老师非常熟悉日本历史文化传统,熟悉日本国宪法,与日本著名法文化学者铃木敬夫教授有深厚的师生般情谊,日本的经验对他的抵抗主义和新宪政主义产生了一定的影响。日本人善于学习国外文化,他们很好地把从西方舶来的人权观念揉入到自己的文化中。明治维新促进了西方人权观念在日本的广泛传播,促进了日本对占主导地位的儒家文化的改造,1889nian制定的《明治宪法》标志着日本renquanbaohu机制形成的滥觞,1946年的《日本国宪法》迫使日本国内renquanbaohu机制与西方欧美国家相媲美。虽然明治时期日本的人权发展与中国同步,但到了今天日本在国内renquanbaohu方面已远远走在中国的前面。将铃木敬夫教授的研究成果介绍到中国的同时,人权四大主义有了浓厚的东方色彩。

  

需要指出的是,人权四大主义是一种开放的人权思想。本土思想文化的命运常常有两种:越是民族的便越是世界的;民族的便意味着狭隘封闭和落后消亡。前种情况的前提条件是该思想文化具有开放性和普适性,后者相反。儒家文化两千多年的经历,以及20世纪90年代以来海外新儒家的蓬勃之势,表明了儒家文化所具有的开放性和普适性,但“离开本土无所谓新儒家,大陆新儒家将具有较为鲜明的政治色彩和经世致用的操作性质。不同现代人权自由法治宪政相结合,不深入政治法律领域去努力和开拓,现代新儒学将终难成大气候。”[24]人权四大主义此时也成为了新儒学的一个组成部分。

  

第四,人权四大主义对中国当代人权问题的关注及其与主流人权思想的关系。一种思想理论的产生通常从关注当下的问题开始,这是它的活力所在,但同时也可能是其制肘之处。虽然人权四大主义关注中国近30年来迫切需要解决的人权问题,充满着生机与活力,但它不被认为是当今中国主流话语中的人权思想理论,因此,学术界知其者不多。非主流话语的人权思想观念可以避免趋炎附势或被利用的尴尬,但同时也陷入到被冷落的境地。的确,迄今为止人权四大主义尚未受到主流思想界的重视,但在主流话语之外尝试建立一种人权思想体系,这不仅给略显呆板的当代zhongguorenquan思想增添一束绮芭,同时也表现出一个知识份子的智慧、勇气和责任。

  

事实上,人权四大主义与渐渐跟国际社会靠拢的主流人权思想并无冲突,只不过在表达方式上不同。问题是,一个名不太见经传的学者提出人权四大主义,他有能力和资格吗?显然,这是一个不是问题的问题。现在,任何人都可以赞赏或嘲弄、支持或批判、遵循或棒打、践行或封杀人权四大主义,惟有实践和时间可以检验它在zhongguorenquan思想上的地位。

  

renquanbaohu的倡议者和思想家常常会在现实中碰壁。由于侵犯人权的最大可能性来自政府,改善和发展人权的主要角色也是政府,因此,一位人权倡议者的言论有时是逆耳忠言不为人们所喜欢,若一个社会的表达机制不完善,倡议者可能发不出声音。马叙伦、钱端升等人的经历便如此。但杜老师基本上能顺畅地表达自己的新仁学人权四大主义,这是我们这个时代的巨大进步。

  

本文钦佩和认可杜老师的探求,认为他的人权四大主义是自严复以来百年zhongguorenquan思想的延伸,是在自然法和《世界人权宣言》普适的人权价值观基础上,通过对儒家传统文化中人权思想观念的挖掘、整理和创新而形成的当代仁学人权思想,具有强烈的当代中国宪政民主主义特色,是当代新儒学的一个组成部分。它对于当代zhongguorenquan的理论发展与具体实践具有启示作用,同时也丰富了主流人权思想理论。


五、新内圣外王

  

杜老师的人生价值是积极入世的新内圣外王。作为一个从事宪政研究的学者,他对宪法如何实现renquanbaohu进行了细致研究,认为当下的中国需要将近期(今后半个世纪)与长远(半个世纪以后)中国政治体制改革的目标逐步明确下来,真正做到“不党父兄,不偏富贵,不嬖颜色。贤者举而上之,以为官长,不肖者抑而废之”(墨子·《尚贤》)。此外,他还探讨2050年前后中国实行两院制的可能性和可行性。他在《宪法法院研究》一文中详细论述了中国违宪审查的现状、改革的与模式选择,宪法法院的构成与组织(包括法官的人数19—21人)、管辖权与审判程序等等。这是一个很有意思的问题,可待40年后证实作者的构想。

  

1997年之后,杜老师的研究开始转向中央和地方政府管理方面,参与了中共十六大报告政府改革部分内容的起草、国家行政管理体制改革方案和实行大部制的研究,并积极倡议宪政文明、宪政民主和新闻改革以及思想的进一步解放。这一转向既可以看作是学术上的转向,更可以认为是积极乐观向上的入世人生观。[25]

  

然而,将新仁学人权四大主义付诸于现实还有很长的路要走。在当代中国,占主导的社会主义思想与新自由主义理论和新儒家三者相互胶灼。前者极为现实且近60年来占据着主流话语体系,中者倚掌着庞大的欧美背景可以随手沾来,后者微弱潺潺但有过去两千多年厚重的历史积淀。新仁学不仅是刚刚开始,还处在十字路口:以杜维明为代表的新儒学在海外虽很精致但远离当代中国社会;大陆新儒家之一的蒋庆“用儒学王道政治三重合法性重建中国政治的合法性,用王道政治超越民主政治”[26]不现实;还有令人担忧的民族主义“新左派”。所有这些令大陆新儒家——杜老师的新仁学需要谨慎但不是踌伫地选择自己的未来道路。

  

如杜老师所言,“新儒家在大陆的发展前景根本上取决于能否将儒学在会通兼容东西方文化的基础上转换成弘扬自由、人权、民主、宪政精神的学说。”[27]新仁学从“良心”开始,“良心自由既是个人内圣之路,又是个人达于社会和国家的必由之径。抓住良心自由不放,由内向外,有个人向团体,由下层向上层一路讲下去,自然会讲出一片新天地。”[28]这是大陆新儒家从内圣转为外王的过程。衷心祝杜老师如其所言的:“古词说:‘金风玉露一相逢,便胜却人间无数。’在我看来,人权就是金风,玉露就是宪政。我的梦想就是中国能够早一天平稳地走上宪政民主的康庄大道。”[29]




      [1] 杜钢建:“要辩证地理解人权的含义和属性,”《中国人民大学学报》,1992年第2期,第77—79页。

  [2] 杜钢建:“关于人权的若干理论问题”,《浙江学刊》1992年第1期,第9—14页。

  [3] 杜钢建:“从zhuanzheng到宪政——纪念现行宪法颁行十周年”,《浙江学刊》1992年第3期,第36—38页。

  [4] 杜钢建:“法哲学与人权法”,《天津社会科学》1994年第5期,第61—65页。

  [5] 杜钢建:“双向法治秩序与基本权利体系──儒家秩序观的新仁学思考”,《法商研究》1995年第5期。

  [6] 单从字面上可以认为作者的观点与主流的“主权高于人权”观点是相对立的,但事实上,认为主权高于人权的观点是以1648年威斯伐利亚体系中的主权概念为基础,而目前国际社会大都认可了主权在民的主权观念。国家的目的是为人民,由此可以推断出“人权为本,国权为末”的结论。

  [7] 杜钢建:“无罪推定与罪行法定——中国古代人身权利保障原则的新仁学思考”,《天津社会科学》,1997年第2期。

  [8] 杜钢建:《论严复的“三民”人权法思想》,载《中国法学》1991年第5期,第109—116页。

  [9] 该书于2004年由香港出版社出版,2007年由汕头大学出版社在大陆出版。

  [10] 杜钢建:《中国近百年人权思想》,汕头大学出版社,2007年版,第165页。

  [11] 杜钢建:“《论语》四道与新仁学四主义”,《天津社会科学》,1993年第6期,第2页。

  [12] 杜钢建:“关于人权主义若干问题的思考”,《兰州学刊》1992年第5期。

  [13] 杜钢建:“首要人权与yanlunziyou”,载《法学》1993年第1期。

  [14] 杜钢建:《新仁学 儒家思想与人权宪政》,香港,京狮企划出版社,193页。

  [15] 杜钢建著:《新仁学 儒家思想与人权宪政》,香港,京狮企划出版社,第193页。

  [16] 可参见杜钢建:“架起亚洲人权法思想的桥梁——铃木敬夫的人权法思想评介”,载《中国法学》,1995年第5期,第111—118页。

  [17] 参见杜钢建:“非暴力反抗与良心拒绝”,载《法律学习与研究》,1993年第1期;“抵抗权理论比较研究”,载《宪法比较研究》,1992年第2期。

  [18] 杜钢建:“新宪政主义与政治体制改革”,载《浙江学刊》,1993年第1期。

  [19] 杜钢建:“定分修权与宪法主义——传统权利义务观的新仁学思考”,载《天津社会科学》,1996年第1期。

  [20] 杜钢建:“定分修权与宪法主义——传统权利义务观的新仁学思考”,载《天津社会科学》,1996年第1期。

  [21] 上世纪90年代初中期,杜老师遇到一个自己的学生,该生毕业后分配到外交部工作,后作为中方代表被派往联合国人权委员会工作,在与学生的交谈中学生告知自己在联合国从事促进世界各国人权发展与进步的工作,而此时国内许多学者和媒体却在大肆批判人权。国内理论界对待人权的态度与联合国和世界发展趋势形成巨大的反差强烈地触动了杜老师的心灵。

  [22] 杜钢建:“新儒家在大陆的发展前景”,《当代学术信息》,1995年第3期,第14页。

  [23] 通常把起源于古典自然法的人权思想观念称为第一代人权,其内涵表现在《公民权利和政治权利国际公约》中,《经济、社会和文化国际公约》被称为第二代人权,它更强调集体的权利,第三代人权为发展权等权利。

  [24] 杜钢建:“新儒家在大陆的发展前景”,《江苏行政学院学报》,2004年第2期,第45页。

  [25] 杜老师从来都把中国的改革开放与zhongguorenquan发展的紧密结合在一起,他常常把中国加入WTO与签署《公民权利和政治权利国际公约》和《经济、社会和文化国际公约》相比并论,认为中国被接纳为世贸成员的时候值得欢庆,中国作为两大公约的签署国也同样值得庆贺。

  [26] 蒋庆:“儒学的真精神与真价值——在厦门大学的演讲”,载《理论参考》,2007年第7期,第26页。

  [27] 杜钢建:“新儒家在大陆的发展前景”,《当代学术信息》,1995年第3期,第15页。

  [28] 同上。

  [29] “以新闻自由推动宪政改革”,《商务周刊》2004年第22期。




订购杜钢建《文明源头与上古茶陵》《文明源头与大同世界》、黄守愚《儒学新编》、《稻生一》,请点击大同书城“阅读原文”。


支持大同思想网!请长按后打赏

图片



关于大同思想网:大同思想网是由大陆新儒家代表、湖南大学法学院原院长杜钢建、青年学者枕戈、天地人律师事务所邹红艳律师、岳麓书院唐宏站博士发起,并有学界代表人物郑佳明、陈明、秋风、林安梧、黄玉顺、伍继延、杜文忠、韩星、何真临、曾亦、韩秉欣、黄守愚等一大批学者支持的文化学术网,于2012年9月1日在湖南长沙成立。网站以推动中华传统文化的现代化、实践法治中国为当下目标,弘扬王道文化、中道思想、大同理想,并希冀中华文化的全面复兴。在中华传统文化的复兴大潮中,大同思想网已成为中国独具特色的国学网站之一。


关注大同思想网

图片

联系电话丨微信:

18670082891

欢迎向大同思想网公众号投稿:

datongsixiangwang@163.com

大同思想网

http://www.datongsixiang.com(新网站)